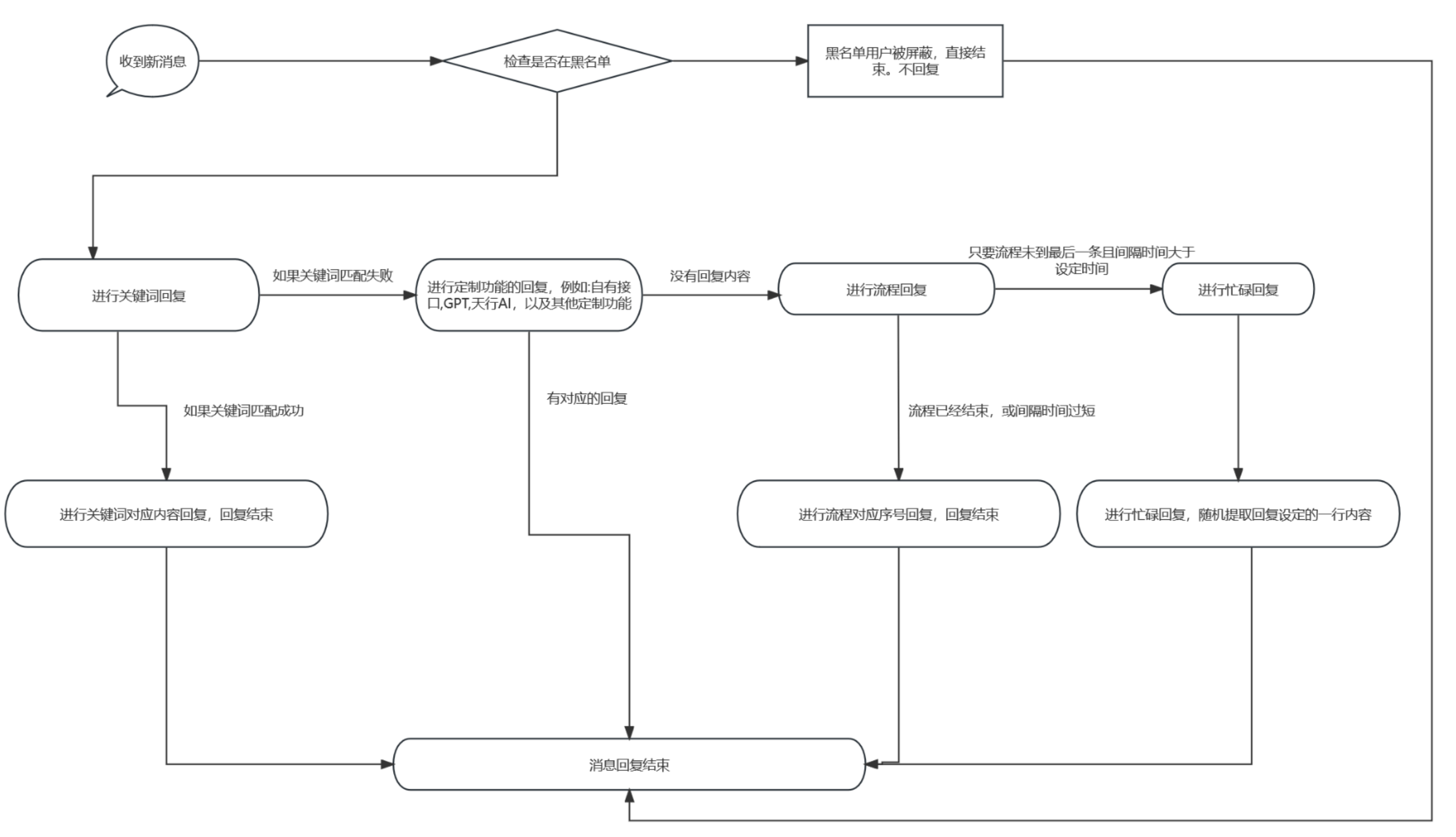
回复功能的处理流程导图:

软件通用功能一共四个,其他不懂的功能,可以直接无视:
1、一个手动双击快捷回复功能(手动双击发送,仅客户端模式可以用)
快捷回复功能。这是一个手动发送的功能,并非自动回复,需要手动鼠标,双击对应列内容,即可快速发送对应设置的内容。

2、三个自动回复功能
这几个功能是有优先级的,他们的处理顺序是:
关键词回复=>流程回复=>忙碌回复(注意:若是关键词已经触发,则不会向后处理。)
功能解释:
2.1 关键词回复:
根据对方发送的内容中,提取关键词,进行自动回复。

2.2 流程回复
对方发一条,我也回复一条,对方发第二条,我回复序号2的内容。以此类推。每个人按顺序回复发一次流程,适合引导客户完成某个任务流程的操作。

面对这么多个功能,应该了解这些功能的区别,灵活根据自己的使用场景,选择适合自己的功能。
选择好功能后,我们就可以开始了解如何设置回复内容了。
轻简AI智能客服